引用格式
王健,李康康,杨现民.高校智慧校园新一代网络架构模式探索[J].中国教育信息化,2023,29(2):93-100.DOI: 10.3969/j.issn.1673-8454.2023.02.010.

高等教育数字化发展研究
高校智慧校园新一代网络架构模式探索
王健 李康康 杨现民
摘要:当前,构建与高校智慧校园相适应的智能化校园基础网络,加快教育数字化转型升级,已成为高校亟需研究和解决的重要课题。文章将软件定义网络和深度学习技术相嵌入融合,从基础设施层、软件定义网络控制层和应用服务层三个层面着手,灵活构建智慧校园新一代智能化网络架构模型,并提出新一代网络架构支持的高校智慧校园建设思路:一张网支撑智能化教学、管理和服务;人工智能助力实现数据、信息、资源共享融通;基于意图网络构建校园大中台、微服务;基于零信任网络安全架构实现校园网安全;基于物联网技术打造校园一体化智能运维体系。
关键词:软件定义网络;深度学习;智慧校园;精细化管理;网络架构
中图分类号:G40-057;TP393
文献标志码:B
文章编号:1673-8454(2023)02-0093-08
作者简介:王健,江苏师范大学智慧教育学院副研究员,硕士(徐州 221116);李康康,江苏师范大学智慧教育学院讲师,博士(徐州 221116);杨现民,江苏师范大学智慧教育学院教授,博士(徐州 221116)
基金项目:江苏省现代教育技术研究2021年度智慧校园专项重点课题“数字化时代培育高校师生数字素养和技能的路径研究”(编号:2021-R-96755)
《中华人民共和国国民经济和社会发展第十四个五年规划和2035年远景目标纲要》(以下简称“十四五”规划)提出,要建设高质量教育体系,提高高等教育质量,深化教育改革[1]。中国特色高质量教育体系内涵丰富,需要在教育公平、教学质量、智慧教育、开放共享、科学治理与服务等方面不断完善提升[2]。智慧校园作为高质量教育体系建设的重要支撑,亟需利用新一代信息技术,全过程、多维度地收集师生教与学、资源配置与推送、校园管理与服务等方面的教育数据,以数据驱动教育管理效率和科学决策水平的提升,以智能化和平台推动教学资源开放共享。
此外,《中国教育现代化2035》也提出,建设智能化校园,统筹建设一体化与智能化教学、管理与服务平台。加快形成现代化的教育管理与监测体系,推进管理精准化和决策科学化[3]。新一代信息技术为智慧校园提供便捷、优质的校园服务支撑的同时,也引发了网络流量激增、数据共享困难、网络维护成本上升、创新服务应用难以耦合等问题。这主要是由于传统分布式网络架构复杂、设备内置协议臃肿等原因造成。因此,如何优化智慧校园网络结构,构建并实现与《中国教育现代化2035》目标相适应的智慧校园网络,加快教育数字化转型升级,已成为当前高校智慧校园研究的重要课题。
为破解传统校园网络结构复杂、管控难等诸多问题,提升智慧校园新型网络智能化水平,美国斯坦福大学尼克·麦基翁(Nick McKeown)等提出一种颠覆传统分层的网络架构——软件定义网络(Software Defined Network,SDN)[4]。SDN技术架构通过数据转发和全局网络信息控制分层管理的方式,颠覆性地改变了传统分布式网络架构模式[5],从而提升了传统网络的可控性、可管性和简易性,有效降低了网络服务提供方的投资和运营成本,促使网络能更好地支撑创新应用[6]。此外,SDN在实际应用与部署过程中巧妙地引入深度学习技术,已成为当下解决SDN数据收集、高效配置计算资源、灵活部署人工智能应用、动态调整网络等问题的重要技术手段[7]。
新一代智慧校园的建设可以通过SDN和深度学习技术之间的协作配合,实现智能路由管理、教学数据全面采集和创新应用服务支撑,进一步提升教学资源的公平科学分配、教学服务的精准优质、教育治理的普适高效和现代化。基于以上认识,本文从新一代高校智慧校园对网络的需求入手,灵活构建基于SDN架构与深度学习技术融合的新一代智慧校园网络,以期为我国高校智慧校园高质量建设提供借鉴参考。
当前,以互联网为载体的新一代信息技术在校园的融合应用,正在强有力地推进数字校园向智慧校园新阶段跃迁。智慧校园的“智慧性”特征主要体现在创新智慧、开放智慧、融通智慧、智能智慧四个方面[8]。
创新智慧主要是指教学形态、教学方式、教育流程和人才培养的创新。实现创新智慧,既要有“道”层面的理念引领,还要有“术”层面的技术驱动。这就要求新一代信息技术应用能完整采集教学过程数据、系统推进资源共享、灵活支撑教学创新和全面探索创新人才培养模式。
开放智慧是指学校形态、教师教学和学分开放,要求技术层面实现与外界生产、生活场景互联互通,保证校园网络和数据中心的安全和智能化,满足教师教学开放和学生学分开放的需求。
融通智慧是指虚实融通、学科融通,要求智慧校园在技术层面支撑线上线下教学融合,将虚拟实验环境与真实实验环境相结合,打通学科壁垒,真正实现科学与艺术融通。
智能智慧主要指利用大数据技术全面收集教学数据,实现智能化的学习分析和教学管理,要求智慧校园的技术能够实现智能化分析数据,并依托人工智能等技术为科学决策提供依据。
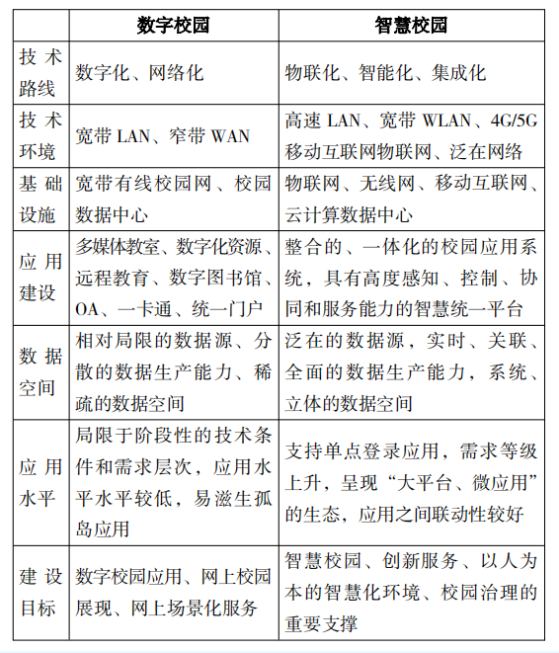
近年来,随着物联网、大数据、云计算和5G技术的迅猛发展和产业化应用,智慧校园在实现智能化感知、存储、管理和学习分析等方面有了更大的发展空间和发展需求[9][10]。从传统的数字校园到现代的智慧校园,技术支撑和建设水平对比变化如表1所示。
表1 数字校园与智慧校园

从数字校园到智慧校园的技术变化可以看出,智慧校园承载着更多教育教学功能,这也与时代发展、技术革新以及教育理念的发展息息相关。总体而言,智慧校园框架可以分为基础设施层、支撑平台层、应用平台层、应用终端和信息安全体系五个方面[11][12]。在基础设施层中,最核心的就是网络架构。智慧校园网络对支撑学校实现校园各种信息和数字资源的统一化、标准化、集成化管理,以及建立数字教学资源的共建共享,发挥着举足轻重的作用。
综合智慧校园的特征和技术发展特点,可以总结未来智慧校园的信息网络需求如下:
(一)一网融通、数据融合
通过将网络与云计算、物联网深度融合,形成统一联动网络,充分释放网络资源潜能,从根本上保障网络管理统一、数据收集畅通。例如,可以将之前高校内部校园网、安防专网、一卡通网、智慧教室专网等多个物理隔离的网络完成多套网络合并、一张网络通行,突破数据孤岛,为智能化运维、学习分析等功能提供数据保障。
(二)网权协同、应用联动
传统校园网比较注重的是连接,用户访问网络权限与位置息息相关,这无疑制约了学校应用功能的发挥。受限于地理位置的访问能力,智慧校园的创新应用大多成为校园内的专属,难以发挥应用的使用价值。因此,智慧校园网络不再根据位置确定边界,而是根据用户,任何授权用户在任何地方都可使用校园应用,从根本上实现了开放智慧。
(三)泛在覆盖、物物互联
智慧校园网不仅要提供人的接入,也要提供物的连入,比如各类瘦终端设备(打印机、复印机、门禁、摄像头等)和各类物联网采集器、传感器,满足人人互联、人机互联、物物互联的需求。因此智慧校园应提供多样化网络供给方式。如有线网络、无线网络、5G切片网络、物联网(基于NB-IoT/LoRa/Zigbee等协议)等。
(四)安全高速、可靠智能
当智慧校园网逻辑上成为一张网,对于安全、高速、稳定和可靠的要求也变得更为严苛。校园骨干网应建成一张低时延、高可靠的网络,骨干网络可采用40G/100G以太网技术,核心节点和各区汇聚节点应做到双链路、双路由、双归属互联,规避骨干网络单点故障。网络安全在满足等级保护2.0标准的基础上,还应支撑业务系统安全的个性化需求。末端节点设备无需要考虑规避单点故障,但应该做好备品、备件储备,在故障发生时能够快速修复。全局视角下的网络规划和配置,应体现“极简”架构,末端设备实现即插即用。
随着互联网规模和流量的不断激增,传统的网络管理和运维成本不断提高,尤其是5G技术和物联网技术应用的不断深入和部署,传统网络架构难以应对这种变化。SDN通过网络控制与数据转发相分离的方式,达到优化网络管理和降低网络运维成本的目的。典型架构如图1所示,主要分为SDN数据平面、SDN控制器和SDN网络应用三个层面。SDN数据平面是诸多网络通用硬件的组合,依据控制器下发的规则实现管理和转发数据流。SDN控制器是负责规则下发、链路选择的逻辑中心。其中,南向接口向数据平面下发规则、协议,北向接口对接网络应用层提供服务。SDN网络应用则包含各种网络业务应用。

图1 SDN网络体系架构图
通过上述架构实现简化网络部署、可编程网络应用即插即用和全局掌控网络状态。当前,SDN作为备受关注的新一代网络架构,其可编程网络理念和转控分离的特点,与新一代智慧校园网络建设要求匹配度高。
(一)软件定义网络体系架构下的校园网络
在智慧校园环境中,接入网络的终端设备类型丰富,业务场景复杂,需求多样,对网络质量的要求也愈发严格。如果还是依靠传统网络管理方式,采用面向设备物理端口或通过命令行方式来创建各种策略,极繁琐且易错。而SDN网络体系架构中的控制器是全网的管理中枢,是校园网的“大脑”。在SDN网络中,网络操作系统可以将各通信设备之间的数据转发情况可视化,SDN控制器和网络设备各司其职,一切复杂的命令、繁琐的管理,都可交由智能策略中心灵活执行。如可以利用OpenFlow(一种网上通信协议)技术,将用户策略、安全策略、设备接入策略、使用策略等映射到网络行为中。网络管理者只需要创建策略,检查相应的流量并加以调节即可,简化了工作流程。
基于SDN构建智慧校园网,既可保留传统网络高带宽、高可用、低时延和高安全特性,更具有高灵活性和可编程性。可以结合校园的应用场景和教学需求,智能化分配网络资源,通过编程实现的方式,达到网权协同(即网络资源与使用者物理位置解耦)。针对校内不同用户群体,制定个性化的网络资源管理策略,实现网络安全隔离。通过解耦硬件交换机功能,降低品牌和设备依赖,并以资源服务模式完成端到端的交付,实现网络服务请求快速上线,真正实现自动化运维,提升运维管理效率和业务快速上线能力,极大地简化运维管理,节省人力、物力及时间成本。通过在技术上实现网络资源高可用、网络端到端链路带宽保障,以及全网资源的任意调用,最终满足高校用户对网络访问的个性化需求。
(二)嵌入深度学习技术的SDN体系网络
SDN虽优点突出,但在现实应用部署中还需不断升级才能使网络管理更加便捷。如在实现智能路由、网络安全、流量预测、信道分配、与人工智能应用匹配等方面,都需要进行不断改良。在SDN网络中适度引入深度学习技术,有助于提升智慧校园网络的智能化水平,达成智慧校园的创新智慧、开放智慧、融通智慧、智能智慧的目标。作为近十年来人工智能中较为成功的一种技术,深度学习技术已经在诸多应用领域取得优异表现。将SDN与深度学习技术相结合是近年来较为热门的研究领域,且在网络优化方面具有不可替代的价值优势。
1.智能路由,优化配置路径
智能路由能有效提高智慧校园网络利用率和传输效率。智能路由可以引入深度学习算法,通过对路由的链路权重分配、路径流量阻塞程度、路由决策等进行预测,从而完成最佳的路由路径选择和流量控制,达到科学配置网络流量的目的。目前,常在SDN中引入卷积神经网络、深度强化学习、深度神经网络、深度信念网络等深度学习算法,提取网络流量变化的潜在特征,预测路由路径的拥塞程度,根据业务的需求科学分配路由路径。
2.入侵检测,保障网络安全
网络安全是智慧校园实现虚拟资源开放智慧的前提和保障。转控分离的SDN网络架构相比传统网络架构更有利于对流量异常进行检测。但SDN网络架构也产生了新的网络安全问题,如应用策略冲突、非法访问、分布式拒绝服务攻击等。因此,可以利用浅层的深度神经网络算法对网络异常进行检测分析,对有攻击行为的请求进行限制和拒绝,从控制层解决网络攻击的问题。
3.云网融合,重构数据中心
智慧校园数据中心是网络流量的源头及终点,是整个学校所有业务的数据财富中心[13]。在SDN网络架构体系下,智慧校园数据中心网络结构需要进行重构,以实现规模化管理和存储数据。云网融合的实质是在网络和数据中心共用控制器,整体融合、统一编排,即“软件定义”打通了云(校园云计算数据中心)和网(校园信息网络系统)端。
4.网络覆盖,融合泛在网络
借助泛在网络环境,校园网智能水平与承载能力得到进一步提升和扩展。利用物联网、地理信息系统等智能感知技术和大数据挖掘技术,探索智慧管理。校园泛在网络为学习者提供了随时可享的学习资源和交流平台;还可以通过与标签技术、视频感知以及人工远程控制技术相结合,将校园内物理空间和虚拟空间无缝融合,以资产管理、空间管理、资产能耗管理等数据集成为数据驾驶舱,实时显示设备运行状态,为日后使用和维护提供辅助决策参考。校园泛在网络可以采用当前应用最广的校园全场景无线(如校园WLAN和5G切片网络)覆盖技术,采集各种终端位置、流量辨别、学生在线等信息,助力学校学情管理。
(三)基于软件定义网络和深度学习技术融合的智慧校园网络架构
基于以上认识,本文从软件定义网络和深度学习结合的维度尝试构建新一代智慧校园(见图2)。从下到上可划分为基础设施层、控制层、应用服务层,延续了经典的SDN架构,并在其中嵌入了深度学习技术,作为智慧校园网络智能化管理和智慧功能实现的重要技术支撑。

图2 基于软件定义网络和深度学习技术的智慧校园网络架构
底层是基础设施层,主要是利用“大数据、云计算、物联网、人工智能、移动互联网”等新一代信息技术,实现校园内不同角色、不同物品之间信息的传递、存储和使用,保障智慧校园网络的泛在支持,为师生提供便捷的信息服务。这一层可以理解为智能校园网的神经网络。为了更好地提升网络的性能,可以将该层的网络通信数据及时地传输到SDN控制层,通过对网络流量、延时性能、缓存数据、丢包数据等数据进行智能化分析,科学预测路由的拥塞情况,合理分配路由路径。为了保障智慧校园的网络安全,通过对异常流量、流表数据等特征进行入侵检测,防止网络攻击。在基础设施层,为了提升网络管理的便捷性和网络通信效率,可以引入诸如神经网络、深度信念网络、循环神经网络等深度学习算法,提取网络流量变化的潜在特征,预测路由路径的拥塞程度,根据业务需求智能化分配路由路径。
中间层是SDN控制层,利用SDN控制器实现流量控制、数据转发、负载均衡等方面的功能。该层通过网络操作系统和可编程化的设计,为师生提供安全且自动化的访问服务,为校园的智能化管理提供简洁且科学的管理方式,提高不同业务需求的响应时间。因此这一层可理解为智能校园网的大脑中枢。为了更好地收集数据,服务智慧校园应用层业务,重构了数据中心,采用与SDN技术匹配的软件定义的数据中心(Software Defined Data Center,SDDC)。使用SDDC理念构建数据中心,可有效提高管理者对数据中心的洞察力,大幅降低管理投入。SDDC 可通过中心仪表板进行管理,让IT用户能够查看资源库存、运行状况,以及通过智能软件控制服务器、存储和网络基础设施的所有操作。
顶层是应用服务层,是实现智慧校园功能的最末端,通过将教学数据进行全方位的采集,借助深度学习等人工智能技术,不断派生如人才培养、科学研究、社会服务、文化传承与创新等智慧型应用体系,为全面服务智慧校园生活提供支持。同时借助“无处不在”的泛在网络接入能力、“转控分离”的SDN网络控制能力、SDDC的数据处理能力以及深度学习技术的预测决策能力,从根本上实现智慧校园“创新智慧、智能智慧、开放智慧、融通智慧”的特征。应用服务层的实现离不开基础设施层的网络保障和控制层数据中心的数据支撑,三层结构联动配合,共同为智慧校园的服务保驾护航。
基于SDN与深度学习技术架构的智慧校园新型网络,不仅有利于消解当前部分高校囿于传统网络架构限制所出现的业务网络“孤岛”林立的问题,还可推进多网融合的一体化管理运维体系,同时,面对复杂业务部署需要横跨多个网络时,新型校园网络有助于智能响应和敏捷部署适用于各网络用户统一的安全策略,赋能高校智慧校园应用场景。基于SDN和深度学习技术的智慧校园网络架构,更是为新阶段智慧校园建设奠定了智能化的网络基础,提供了新思路(见图3)。

图3 基于软件定义网络和深度学习技术网络架构的智慧校园
(一)一张网支撑智能化教学、管理和服务平台
SDN云网端融合后,全校将形成承载一张网、业务多套网的智慧校园基础网络新格局。届时,校园内的办公网、一卡通、物联网、标准化考场、智慧教室专网等多个业务网络运行在一个物理承载网上,真正实现一网多平台。同时,可部署校级智能化教学、管理和服务平台,贯通课前、课中、课后的教学环节,打造学生自主学习、教师过程参与、质量全程监控、教学评价多元的智慧教育新生态,并高效准确识别师生业务办理意图,自动实现端到端配置,不断自我反馈学习优化,秒级响应业务终端网络需求。
(二)人工智能助力实现数据、信息、资源共享融通
深度学习的落脚点是人工智能应用,新型校园网架构下,运用物联网、大数据,实现数据伴随式收集、信息自动化分析、资源最优化配置;并以云网一体、遗传和离散优化算法等领先人工智能及数据处理技术驱动,连通校园全流程场景,覆盖学生学业全生命周期,帮助教育管理者、教师、社会和家庭实现决策科学化、协作一体化、反馈常态化[14]。以人工智能技术支撑教育应用,实现紧跟“十四五”规划,打造高等教育普及普惠、众筹众创和共治共享新局面。
(三)基于意图网络构建校园大中台、微服务
新架构网络融合软件定义网络和深度学习特性,也可称为意图网络。意图网络集成数据分析和机器学习能力,实现对网络业务关键技术参数的预测和洞察,做到网络可视、可管、可控,这与当前信息化应用提倡的“大中台、微服务”理念不谋而合。通过虚拟网络,可快速部署新业务网络,而采用敏捷开发技术,在充分满足用户需求的基础上,反复融合创新,逐步构建起智慧校园生态体系。如学校召开大型学术会议或举办高级别考试,在此新型网络架构下,只需数小时就能完成临时业务网络的规划设计和部署,确保会议、考试网络通畅,并且可通过预置策略方式,及时在会后删除对应虚拟网络。应用层面亦是如此,采用快速开发模式,直面需求,快速构建小前台应用,形成面向用户的服务中心。
(四)基于零信任网络安全架构实现校园网安全
零信任网络安全架构是由时任弗雷斯特(Forrester)首席分析师的约翰·金德维格(John Kindervag)于2010年提出的,它的中心思想是组织不应自动信任网络内部或外部的流量,所有流量必须经过验证后才能得到授权。在新架构下,通过报文解析技术、全量遥测技术、行为异常检测和闭环控制技术,实时监测、智能分析,用人工智能算法洞悉过往历史,预测未来风险,根据 SDN 网络抽象自动转译执行,精细化管控网络转发状态,闭环校正意图偏差[15]。安全组件可以对网络流量做到全量全方位可视化管理,能够持续监视网络行为,并基于大数据机器学习和人工智能来检测异常流量,云、网、端、边可视性与深度学习技术相结合,将能够快速识别潜在风险和威胁,快速定位异常节点,并主动采取措施完善策略,保护校园网络安全。
(五)基于物联网技术打造校园一体化智能运维体系
教育部发布的《高等学校数字校园建设规范(试行)》提出,运维服务是数字校园建设成果能顺利支撑学校业务、服务师生用户的重要保障。应考虑智能化无人运维措施,降低对运维人员技术要求,提高可靠性。新架构校园网具有全网络可视化智能运维功能,通过物联网技术采集硬件设备运行状态数据,以数据分析运维平台为反馈平台,建立校园硬件设备与软件应用的预警机制。该平台可自动获知网络设备、用户反馈和应用状态三个维度的关键指标和大数据分析结果。通过该平台,可快速了解设备运行态势,快速定位故障点,或以自愈功能、或以人工干预的方式消除故障,将高校智慧校园建设阶段的运维服务由被动响应迭代演化为主动服务,提升运维服务质量。
在充分挖掘基于抽象简化网络模型、数据控制解耦、创新应用服务等软件定义网络技术优势的基础上,嵌入深度学习技术,以赋能高等教育,不仅可以增强网络资源灵活高效配置能力、丰富智慧校园网建设内涵,还可以实现校园网络智能路由、云化共享、安全监测等多维度智能化管理,有助于构建智慧校园开放、融合、共享的网络架构生态,打造智慧校园更为完善和安全的智能化网络基础环境,为师生创设智能开放的教育教学环境和便利舒适的成长环境,实现高校信息化建设全新升级和跨越式创新,进而为全面实现创新智慧、智能智慧、开放智慧和融通智慧夯实环境基础,推动信息技术与教学深度融合,提升教育治理体系和治理能力的现代化水平。
下一步,在具体基础理论和应用场景中,还需要不断迭代升级深度学习算法模型,系统提升智慧校园网络服务性能,深层次、全维度地推进新阶段智慧校园建设迈上新台阶。
参考文献
[1]新华社.中华人民共和国国民经济和社会发展第十四个五年规划和2035年远景目标纲要[EB/OL].(2021-03-12)[2021-04-29].http://www.gov.cn/xinwen/2021-03/13/content_5592681.htm.
[2]靳玉乐.努力建设中国特色高质量教育体系[J].教师教育学报,2021,8(2):9-14.
[3]新华社.中共中央、国务院印发《中国教育现代化2035》[EB/OL].(2019-02-23)[2021-04-29].http://www.moe.gov.cn/jyb_xwfb/s6052/moe_838/201902/t20190223_370857.html.
[4]赵玉宇,程光,刘旭辉,等.下一代网络处理器及应用综述[J].软件学报,2021,32(2):445-474.
[5]张笛,李兴华,刘海,等.SDN网络中面向服务的网络节点重要性排序方法[J].计算机学报,2018,41(11):2624-2636.
[6]李莉.软件定义无线异构网络中的能效优化问题研究[D].北京:北京邮电大学,2020.
[7]杨洋,吕光宏,赵会,等.深度学习在软件定义网络研究中的应用综述[J].软件学报,2020,31(7):2184-2204.
[8]陈琳,华璐璐,冯熳,等.智慧校园的四大智慧及其内涵[J].中国电化教育,2018(2):84-89.
[9]赵磊磊,张黎,代蕊华.智慧校园的智能升级:基于人工智能的智慧校园[J].现代教育技术,2020,30(11):26-32.
[10]刘诣,胡晓筝,刘莲花.基于“边缘智能计算”的智慧校园设计[J].现代教育技术,2021,31(2):81-87.
[11]张永波,胡小杰.高校智慧校园评价指标的设计与组成框架[J].现代教育技术,2020,30(9):71-78.
[12]李易俞,陈金华.国内外智慧校园研究热点、发展趋势与异同比较[J].现代教育技术,2020,30(3):88-94.
[13]宋苏轩,杨现民,宋子强.智能时代高校数据中心的新内涵及其体系架构[J].现代教育技术,2020,30(7):81-88.
[14]赵磊磊,代蕊华,赵可云.人工智能场域下智慧校园建设框架及路径[J].中国电化教育,2020(8):100-106,133.
[15]景玉慧,沈书生.智慧学习空间的建设路径[J].电化教育研究,2018,39(2):21-25,38.
On the New-generation Network Architecture Mode of Smart Campus
Jian WANG, Kangkang LI, Xianmin YANG
(School of Wisdom Education, Jiangsu Normal University, Xuzhou Jiangsu 221116)
Abstract:Nowadays, to construct the basic network of smart campus compatible with the smart campus of universities, and accelerate the digital transformation and upgrading of education and teaching has become an important issue that universities urgently need to study and solve. In this paper, software-defined network and deep learning technology are embedded and integrated. Starting from the infrastructure layer, software-defined network control layer and application service layer, this paper explores the construction of a new-generation smart network architecture model for smart campus, and proposes the construction idea of smart campus supported by the new-generation network architecture: A network supports intelligent teaching, management and service; artificial intelligence helps realize data, information and resources sharing and integration; intention network contributes to the construction of campus middle desk and micro service; zero-trust network security architecture helps guarantee the security of campus networks; campuses with integrated intelligent operation and maintenance system are built based on the Internet of Things technology.
Keywords:Software-defined network; Deep learning; Smart campus; Precise management; Network architecture